Revue Technique Subaru Impreza: E: Code de panne 35 - moteur d'actionneur
DIAGNOSTIC:
- Circuit ouvert ou mauvais contact du moteur d'actionneur de régulateur de vitesse.
SYMPTOME:
- Le régulateur de vitesse ne fonctionne pas. (Annulé immédiatement)
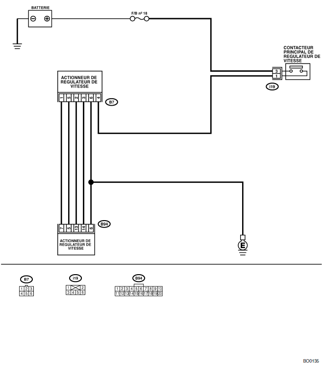
SCHEMAS ELECTRIQUES:

| Nº | Etape | Vérifier | Oui | Non |
| 1 | VERIFIEZ L'ALIMENTATION ELECTRIQUE.
1) Mettez le contact d'allumage sur "OFF". 2) Déconnectez le connecteur de faisceau de l'actionneur de régulateur de vitesse. 3) Mettez le contact d'allumage sur "ON". 4) Mettez le contacteur principal du régulateur de vitesse en circuit. 5) Mesurez la tension entre la borne de connecteur de faisceau de l'actionneur de régulateur de vitesse et la masse de châssis. Bornes (B7) Nº 4 (+) - Masse de châssis (−): |
Est-ce que la tension est plus de 10 V? | Passez à l'étape 2. | Vérifiez si le faisceau est ouvert ou court-circuité entre le contacteur principal de régulateur de vitesse et l'actionneur de régulateur de vitesse. |
| 2 | VERIFIEZ LE CIRCUIT DE MISE A LA MASSE DE L'ACTIONNEUR.
Mesurez la résistance entre la borne de connecteur de faisceau de l'actionneur de régulateur de vitesse et la masse de châssis. Bornes (B7) Nº 6 (+) - Masse de châssis (−): |
Est-ce que la résistance est moins de 10 Ω? | Passez à l'étape 3. | Réparez le faisceau. |
| 3 | MESUREZ LA RESISTANCE DE L'ACTIONNEUR.
Mesurez la résistance du moteur d'actionneur de régulateur de vitesse. Bornes |
Est-ce que la résistance est environ 5 Ω? | Passez à l'étape 4. | Remplacez l'actionneur de régulateur de vitesse. <Voir CC-4 Actionneur.> |
| 4 | VERIFIEZ LE FAISCEAU ENTRE L'ACTIONNEUR ET LE MODULE DE REGULATEUR DE VITESSE.
1) Déconnectez le connecteur de faisceau du module de régulateur de vitesse. 2) Mesurez la résistance entre la borne de connecteur de faisceau du module de régulateur de vitesse et la borne de connecteur de faisceau de l'actionneur de régulateur de vitesse. Connecteur et borne (B7) Nº 1 - (B94) Nº 7: |
Est-ce que la résistance est moins de 10 Ω? | Passez à l'étape 5. | Réparez le faisceau. |
| 5 | VERIFIEZ LE FAISCEAU ENTRE L'ACTIONNEUR ET LE MODULE DE REGULATEUR DE VITESSE.
Mesurez la résistance entre la borne de connecteur de faisceau du module de régulateur de vitesse et la borne de connecteur de faisceau de l'actionneur de régulateur de vitesse. Connecteur et borne (B7) Nº 5 - (B94) Nº 5: |
Est-ce que la résistance est moins de 10 Ω? | Remplacez le module de régulateur de vitesse. <Voir CC-5 Module de régulateur de vitesse.> | Réparez le faisceau. |
C: Code de panne 22 - detecteur tachymetrique
DIAGNOSTIC:
Déconnexion ou court-circuit du système de détecteur tachymétrique
SYMPTOME:
Le régulateur de vitesse ne fonctionne pas. (Annulé ...
F: Code de panne 37 - embrayage de moteur d'actionneur
DIAGNOSTIC:
Circuit ouvert ou mauvais contact de l'embrayage de moteur d'actionneur de régulateur de vitesse.
SYMPTOME:
Le régulateur de vitesse ne fonctionne pas. (An ...
D'autres materiaux:
Comment contacter le constructeur du véhicule concernant des
modifications pour les personnes handicapées qui peuvent affecter le système
de coussins de sécurité perfectionné
Modifier ou déplacer une partie quelconque des sièges avant, du siège
arrière, des ceintures de sécurité, du pare-chocs avant, de l’avant de la
caisse, du panneau du radiateur, du tableau de bord, des instruments de
bord, du volant de direction, de la colonne de direction, des pneus, de la
suspension ou du plancher peut affecter le fonctionnement du système de
coussin de sécuri ...