Revue Technique Subaru Impreza: A: Les systemes de climatiseur et/ou d'auto-diagnostic ne fonctionnent
SYMPTÔME:
- La température "pré-réglée" n'est pas indiquée sur l'affichage, les DEL de contacteurs sont défectueuses et les contacteurs ne fonctionnent pas correctement.
- Le système d'auto-diagnostic ne fonctionne pas correctement.
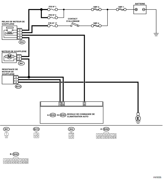
SCHEMA ELECTRIQUE:

| Nº | Etape | Vérifier | Oui | Non |
| 1 | VERIFIEZ LE FUSIBLE.
1) Mettez le contact d'allumage sur "OFF". 2) Déposez le fusible Nº 2 de la boîte principale à fusibles. 3) Vérifiez l'état du fusible. |
Est-ce que le fusible a sauté? | Remplacez le fusible. | Passez à l'étape 2. |
| 2 | VERIFIEZ LE FUSIBLE.
1) Mettez le contact d'allumage sur "OFF". 2) Déposez les fusibles Nº 9 et Nº 17 de la boîte de fusibles et de relais. 3) Vérifiez l'état du fusible. |
Est-ce que le fusible a sauté? | Remplacez le fusible. | Passez à l'étape 3. |
| 3 | VERIFIEZ LE CIRCUIT D'ALIMENTATION ELECTRIQUE DU MODULE DE COMMANDE DE CLIMATISEUR.
1) Sortez le connecteur de module de commande de climatiseur. 2) Mesurez la tension entre la borne de connecteur du module de commande de climatiseur et la masse de châssis lorsque le contact d'allumage est mis sur "OFF". Connecteur et borne (B283) Nº 1 (+) - Masse de châssis (−): |
Est-ce que la tension est plus de 10 V? | Passez à l'étape 4. | Réparez le courtcircuit dans le faisceau de la ligne d'alimentation électrique. |
| 4 | VERIFIEZ LE CIRCUIT D'ALIMENTATION ELECTRIQUE DU MODULE DE COMMANDE DE CLIMATISEUR.
Mesurez la tension entre la borne de connecteur du module de commande de climatiseur et la masse de châssis lorsque le contact d'allumage est mis sur "ACC". Connecteur et borne (B283) Nº 2 (+) - Masse de châssis (−): |
Est-ce que la tension est plus de 10 V? | Passez à l'étape 5. | Réparez le courtcircuit dans le faisceau de la ligne d'alimentation électrique. |
| 5 | VERIFIEZ LE CIRCUIT D'ALIMENTATION ELECTRIQUE DU MODULE DE COMMANDE DE CLIMATISEUR.
Mesurez la tension entre la borne de connecteur du module de commande de climatiseur et la masse de châssis lorsque le contact d'allumage est mis sur "ON". Connecteur et borne (B282) Nº 8 (+) - Masse de châssis (−): |
Est-ce que la tension est plus de 10 V? | Passez à l'étape 6. | Réparez le courtcircuit dans le faisceau de la ligne d'alimentation électrique. |
| 6 | VERIFIEZ LE CIRCUIT DE MISE A LA MASSE DU MODULE DE COMMANDE DE CLIMATISEUR.
Mesurez la résistance du faisceau entre le module de commande de climatiseur et la masse de châssis. Connecteur et borne (B283) Nº 12 - Masse de châssis: |
Est-ce que la tension est moins de 5 Ω? | Passez à l'étape 7. | Réparez le courtcircuit dans le faisceau de la ligne de mise à la masse. |
| 7 | VERIFIEZ S'IL Y A MAUVAIS CONTACT.
Vérifiez s'il y a mauvais contact dans le module de commande de climatiseur. |
Est-ce qu'il y a mauvais contact dans le module de commande de climatiseur? | Réparez le mauvais contact dans le module de commande de climatiseur. | Prenez le contact avec votre concessionnaire Subaru. |
B: LE MOTEUR DE SOUFFLERIE NE MARCHE PAS.
SYMPTÔME:
- Le moteur de soufflerie ne marche pas.
- Le moteur de soufflerie ne marche pas en "HI".
SCHEMA ELECTRIQUE:

| Nº | Etape | Vérifier | Oui | Non |
| 1 | VERIFIEZ LE FUSIBLE.
1) Déposez les fusibles nº 1, nº 2 et nº 17 de la boîte de fusibles et de relais. 2) Vérifiez l'état de fusibles. |
Est-ce qu'il y a fusibles sautés? | Remplacez le fusible. | Passez à l'étape 2. |
| 2 | VERIFIEZ L'ALIMENTATION ELECTRIQUE DU MOTEUR DE VENTILATEUR DE SOUFFLERIE.
1) Mettez le contact d'allumage sur "ON". 2) Mettez l'interrupteur de soufflerie en circuit. 3) Mesurez la tension entre le moteur de ventilateur de soufflerie et la masse de châssis. Connecteur et borne (B87) Nº 1 (+) - Masse de châssis (−): |
Est-ce que la tension est plus de 10 V? | Passez à l'étape 3. | Réparez le circuit ouvert dans le faisceau de la ligne d'alimentation électrique du moteur de ventilateur de soufflerie. |
| 3 | VERIFIEZ LE RELAIS DU MOTEUR DE VENTILATEUR DE SOUFFLERIE.
1) Mettez le contact d'allumage sur "OFF". 2) Déposez le relais de moteur de ventilateur de soufflerie. 3) Branchez la batterie sur les bornes nº 1 et nº 3 de connecteur du moteur de ventilateur de soufflerie. 4) Mesurez la résistance entre les bornes nº 2 et nº 4. Bornes: Nº 2 - Nº 4 |
Est-ce que la tension est moins de 1 Ω? | Passez à l'étape 4. | Remplacez le relais du moteur de ventilateur de soufflerie. |
| 4 | VERIFIEZ LE MOTEUR DE VENTILATEUR DE SOUFFLERIE.
1) Déconnectez le connecteur du moteur de ventilateur de soufflerie. 2) Branchez les bornes de connecteur du moteur de soufflerie sur la batterie. 3) Vérifiez que le moteur de soufflerie tourne. |
Est-ce que le moteur de ventilateur de soufflerie fonctionne? | Passez à l'étape 5. | Remplacez le moteur de ventilateur de soufflerie. |
| 5 | VERIFIEZ S'IL Y A MAUVAIS CONTACT.
Vérifiez s'il y a mauvais contact dans le module de commande de climatiseur. |
Est-ce qu'il y a mauvais contact dans le module de commande de climatiseur? | Réparez le mauvais contact dans le module de commande de climatiseur. | Prenez le contact avec votre concessionnaire Subaru. |
C: La temperature du compartiment ne varie pas ou le systeme de climatiseur ne donne pas une reponse immediate
SCHEMAS ELECTRIQUES POUR LES MODELES A MOTEUR AVEC TURBO:
SCHEMAS ELECTRIQUES POUR LES MODELES A MOTEUR SANS TURBO:
Nº
Etape
Vé ...
D'autres materiaux:
Verrouillage et déverrouillage par l’intérieur
Comment utiliser le loquet
Faites pivoter le loquet vers l’arrière pour déverrouiller.
Faites pivoter le loquet vers l’avant pour verrouiller.
Avant de prendre la route, vérifiez toujours que toutes les portières et
le hayon (modèles à 5 portières) sont fermés.
Le repère rouge du loquet
est visible lorsque la portière est déverrouillée.
DANGER Les portièr ...
