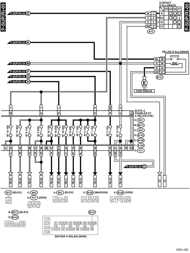
Revue Technique Subaru Impreza: Source d'alimentation électrique
A: SCHEMA
1. CONDUITE A GAUCHE





| Nº | Charge |
| MB-1 | Porte-relais de climatisation |
| MB-2 | Combiné d'instruments Phare droit |
| MB-3 | Phare gauche |
| MB-4 | Avertisseur sonore |
| MB-5 | Contacteur auxiliaire de régulateur de vitesse Contacteur d'avertisseur sonore |
| MB-6 | Contacteur de feu de détresse Contacteur d'avertissement de clé |
| MB-7 | Module de commande de boîte de vitesses |
| MB-8 | Diode (Avec feu antibrouillard arrière) Interrupteur d'éclairage |
| MB-9 | Connecteur de liaison de données Module de commande de moteur Relais de pompe à carburant Module de commande d'immobilisateur Relais principal |
| MB-12 | Rupteur de lève-glace électrique |
| MB-13 | Porte-relais |
| SBF-8 | Module de commande ABS |
| IG | Contacteur de feu de détresse Relais de lève-glace électrique |
| ST | Module de commande de moteur Contacteur inhibiteur (A/T) Démarreur (M/T) |
| FB-1 | Contacteur de feu de détresse Clignotant arrière droit Connecteur d'attelage de remorquage Commutateur de clignotant |
| FB-2 | Contacteur de feu de détresse Clignotant arrière gauche Connecteur d'attelage de remorquage Commutateur de clignotant |
| FB-3 | Contacteur de stationnement |
| FB-4 | Clignotant avant droit Clignotant droit |
| FB-5 | Clignotant avant gauche Clignotant gauche |
| FB-6 | Feu de gabarit avant gauche Feu de gabarit avant droit Régleur de site de phare gauche Régleur de site de phare droit |
| FB-7 | Eclairage de plaque de police Feu arrière gauche Feu arrière droit Connecteur d'attelage de remorquage |
| FB-8 FB-9 |
Module de commande de climatiseur automatique Combiné d'instruments Minuterie de verrouillage de porte Module de commande d'ouverture des portes à distance Eclairage de compartiment à bagages (Break) Autoradio Plafonnier Lampe de lecture Eclairage de coffre à bagages (Berline) |
| FB-10 FB-11 |
Commande d'intensité lumineuse Combiné d'instruments Relais de feu antibrouillard avant Contacteur de feu antibrouillard avant Contacteur de réglage de site de phare Eclairage de tableau de bord Relais de feu antibrouillard arrière Interrupteur de feu antibrouillard arrière |
| FB-12 | Contacteur de stationnement |
| FB-13 | Module de commande de moteur Interrupteur d'éclairage |
| FB-14 | Contacteur de stationnement |
| FB-15 | Relais de réchauffeur de miroir Désembueur arrière Interrupteur de désembueur arrière |
| FB-16 | Module de commande de moteur Minuterie de désembueur arrière |
| FB-17 | Relais ABS Contacteur de feu de recul (M/T) Connecteur de vérification Actionneur de régulateur de vitesse Contacteur principal de régulateur de vitesse Module de régulateur de vitesse Contacteur inhibiteur (A/T) Minuterie de ceintures de sécurité Détecteur tachymétrique (M/T) |
| FB-18 | Relais principal |
| FB-19 | Relais de climatisation Relais de ventilateur auxiliaire Protecteur thermique |
| FB-20 | Module de commande de climatiseur automatique Relais de moteur de soufflerie Minuterie de désembueur arrière |
| FB-21 | Module de commande de moteur Relais de pompe à carburant Bobine d'allumage et allumeur Module de commande d'immobilisateur Module de commande de boîte de vitesses |
| FB-22 | Centrale de commande de coussin gonflable |
| FB-23 | Centrale de commande de coussin gonflable |
| FB-24 | Moteur de lave-glace arrière |
| FB-25 | Module d'essuie-glace intermittent arrière Moteur d'essuie-glace arrière |
| FB-26 | Moteur de lave-glace avant Moteur d'essuie-glace avant Commutateur d'essuie-glace avant |
| FB-27 | Module de commande de climatiseur automatique Autoradio |
| FB-28 | Prise d'alimentation électrique d'accessoires
avant Commutateur de rétroviseur à commande à distance |
| FB-29 | Relais de feu antibrouillard arrière |
| FB-30 | Relais de réchauffeur de miroir |
| FB-31 | Contacteur de feu de stop |
| FB-32 | Module de commande ABS |
| FB-33 | Relais de feu antibrouillard avant |
| FB-34 | Relais de moteur de soufflerie |
| FB-35 | Minuterie de verrouillage de porte Module de commande d'ouverture des portes à distance |
| FB-36 | Combiné d'instruments |
2. CONDUITE A DROITE





| Nº | Charge |
| MB-1 | Porte-relais de climatisation |
| MB-2 | Combiné d'instruments Phare droit |
| MB-3 | Phare gauche |
| MB-4 | Avertisseur sonore |
| MB-5 | Contacteur auxiliaire de régulateur de vitesse Contacteur d'avertisseur sonore |
| MB-6 | Contacteur feu de détresse: Module de commande d'ouverture des portes à distance Contacteur d'avertissement de |
| MB-7 | Module de commande de boîte de vitesses |
| MB-8 | Diode (Avec feu antibrouillard arrière) Interrupteur d'éclairage |
| MB-9 | Connecteur de liaison de données Module de commande de moteur Relais de pompe à carburant Module de commande d'immobilisateur Relais principal |
| MB-10 | Module de commande de climatiseur automatique Combiné d'instruments Minuterie de verrouillage de porte Module de commande d'ouverture des portes à distance Eclairage de compartiment à bagages (Break) Autoradio Plafonnier Lampe de lecture Eclairage de coffre à bagages (Berline) |
| MB-12 | Rupteur de lève-glace électrique |
| MB-13 | Porte-relais |
| SBF-8 | Module de commande ABS |
| IG | Contacteur de feu de détresse |
| ST | Module de commande de moteur Contacteur inhibiteur (A/T) Démarreur (M/T) |
| FB-1 | Contacteur de feu de détresse Clignotant arrière droit Connecteur d'attelage de remorquage Commutateur de clignotant |
| FB-2 | Contacteur de feu de détresse Clignotant arrière gauche Clignotant gauche Connecteur d'attelage de remorquage Commutateur de clignotant |
| FB-3 | Contacteur de stationnement |
| FB-4 | Clignotant avant droit Clignotant droit |
| FB-5 | Clignotant avant gauche |
| FB-6 | Feu de gabarit avant gauche Feu de gabarit avant droit Régleur de site de phare gauche Régleur de site de phare droit |
| FB-7 | Eclairage de plaque de police Feu arrière gauche Feu arrière droit Connecteur d'attelage de remorquage |
| FB-10 FB-11 |
Commande d'intensité lumineuse Combiné d'instruments Relais de feu antibrouillard avant Contacteur de feu antibrouillard avant Contacteur de réglage de site de phare Eclairage de tableau de bord Relais de feu antibrouillard arrière Interrupteur de feu antibrouillard arrière |
| FB-12 | Contacteur de stationnement |
| FB-13 | Module de commande de moteur Interrupteur d'éclairage |
| FB-14 | Contacteur de stationnement |
| FB-15 | Relais de réchauffeur de miroir Désembueur arrière Interrupteur de désembueur arrière |
| FB-16 | Module de commande de moteur Minuterie de désembueur arrière |
| FB-17 | Relais ABS Contacteur de feu de recul (M/T) Connecteur de vérification Actionneur de régulateur de vitesse Contacteur principal de régulateur de vitesse Module de régulateur de vitesse Contacteur inhibiteur (A/T) Relais de lève-glace électrique Minuterie de désembueur arrière Détecteur tachymétrique (M/T) |
| FB-18 | Relais principal |
| FB-19 | Relais de climatisation Manocontacteur Relais de ventilateur auxiliaire |
| FB-20 | Module de commande de climatiseur automatique Relais de moteur de soufflerie |
| FB-21 | Module de commande de moteur Relais de pompe à carburant Bobine d'allumage et allumeur Module de commande d'immobilisateur Module de commande de boîte de vitesses |
| FB-22 | Centrale de commande de coussin gonflable |
| FB-23 | Centrale de commande de coussin gonflable |
| FB-25 | Moteur de lave-glace arrière Module d'essuie-glace intermittent arrière Moteur d'essuie-glace arrière |
| FB-26 | Moteur de lave-glace avant Moteur d'essuie-glace avant Commutateur d'essuie-glace avant |
| FB-27 | Module de commande de climatiseur automatique Autoradio |
| FB-28 | Prise d'alimentation électrique d'accessoires
avant Commutateur de rétroviseur à commande à distance |
| FB-29 | Relais de feu antibrouillard arrière |
| FB-30 | Relais de réchauffeur de miroir |
| FB-31 | Contacteur de feu de stop |
| FB-32 | Module de commande ABS |
| FB-33 | Relais de feu antibrouillard avant |
| FB-34 | Relais de moteur de soufflerie |
| FB-35 | Minuterie de verrouillage de porte Module de commande d'ouverture des portes à distance |
| FB-36 | Combiné d'instruments |
Disposition de bornes
A: SCHEMA
1. TOUS MODELES





2. MODELE CONDUITE A GAUCHE AVEC MOTEUR SACT SANS OBD

3. MODELE CONDUITE A DROITE AVEC MOTEUR SACT SANS OBD

4. MODELE CONDUITE A GAUCHE AVEC MOTEUR AVEC TURBO

5. MODELE CONDUITE A DROITE AVEC MOTEUR AVEC TURBO

6. MODELE CONDUITE A GAUCHE AVEC SACT

7. MODELE CONDUITE A DROITE AVEC MOTEUR SACT

8. CONDUITE A GAUCHE

9. CONDUITE A DROITE

Système de coussin gonflable
A: SCHEMA
1. CONDUITE A GAUCHE



2. MODELE CONDUITE A DROITE



Système de climatiseur
A: SCHEMA
1. CONDUITE A GAUCHE AVEC CLIMATISEUR AUTO.




2. CONDUITE A DROITE AVEC CLIMATISEUR AUTO.




Système d'antiblocage des roues
A: SCHEMA
1. CONDUITE A GAUCHE



2. CONDUITE A DROITE



Système de commande A/T
A: SCHEMA
1. CONDUITE A GAUCHE





2. CONDUITE A DROITE





Système d'audio
A: SCHEMA
1. CONDUITE A GAUCHE


2. CONDUITE A DROITE


Système de charge
A: SCHEMA
1. CONDUITE A GAUCHE

2. CONDUITE A DROITE

Combiné d'instruments
A: SCHEMA




Système de régulateur de vitesse
A: SCHEMA



Système de verrouillage de porte
A: SCHEMA
1. CONDUITE A GAUCHE SANS SYSTEME D'OUVERTURE DES PORTES A DISTANCE

2. CONDUITE A GAUCHE AVEC COMMANDE D'OUVERTURE DES PORTES A DISTANCE

3. CONDUITE A DROITE SANS SYSTEME D'OUVERTURE DES PORTES A DISTANCE

4. CONDUITE A DROITE AVEC COMMANDE D'OUVERTURE DES PORTES A DISTANCE

Système de sonde de température d'eau
A: SCHEMA
1. CONDUITE A GAUCHE

2. CONDUITE A DROITE

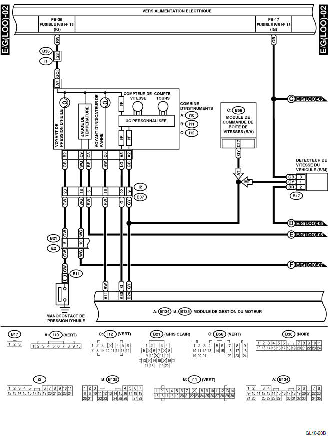
Système électrique du moteur
A: SCHEMA
1. MODELE CONDUITE A GAUCHE AVEC MOTEUR SACT SANS OBD









2. MODELE CONDUITE A GAUCHE AVEC SACT









3. MODELE CONDUITE A GAUCHE AVEC MOTEUR DACT AVEC TURBO











4. MODELE CONDUITE A DROITE AVEC MOTEUR SACT SANS OBD









5. MODELE CONDUITE A DROITE AVEC MOTEUR SACT









6. MODELE CONDUITE A DROITE AVEC MOTEUR DACT AVEC TURBO











Système de jauge à carburant
A: SCHEMA
1. CONDUITE A GAUCHE

2. CONDUITE A DROITE

Système de double gamme permanente
A: SCHEMA
1. CONDUITE A GAUCHE

2. CONDUITE A DROITE

Système d'alimentation électrique d'accessoires avant
A: SCHEMA

Système de réglage de site de phare
A: SCHEMA

Système d'avertisseur sonore
A: SCHEMA

Système d'immobilisateur
A: SCHEMA
1. CONDUITE A GAUCHE


2. CONDUITE A DROITE


Système d'ouverture des portes à distance
A: SCHEMA
1. CONDUITE A GAUCHE



2. CONDUITE A DROITE



Système de feu de recul
A: SCHEMA

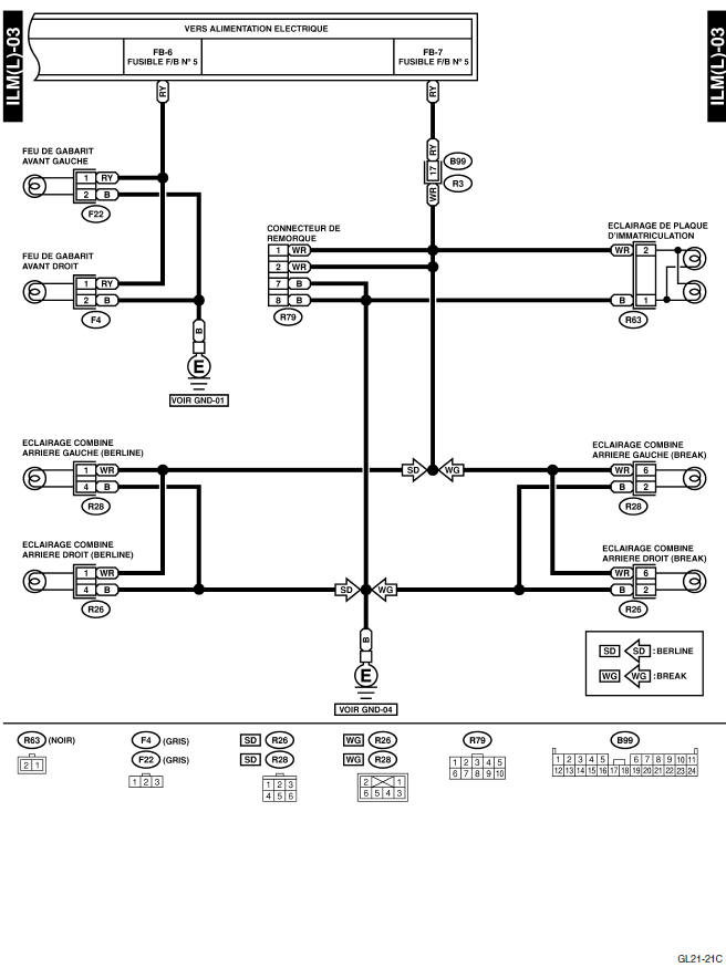
Système de feu de gabarit et d'éclairage de tableau de bord
A: SCHEMA
1. CONDUITE A GAUCHE



2. MODELE CONDUITE A DROITE SANS COMMANDE D'ECLAIRAGE



3. MODELE CONDUITE A DROITE AVEC COMMANDE D'ECLAIRAGE



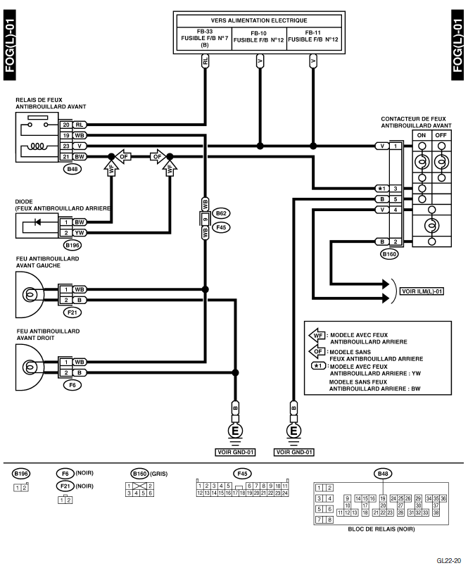
Système de feu antibrouillard avant
A: SCHEMA
1. CONDUITE A GAUCHE

2. MODELE CONDUITE A DROITE POUR L'EUROPE

3. MODELE CONDUITE A DROITE SAUF POUR L'EUROPE

Système de phare
A: SCHEMA
1. CONDUITE A GAUCHE

2. CONDUITE A DROITE

Système d'éclairage de habitacle
A: SCHEMA
1. CONDUITE A GAUCHE


2. CONDUITE A DROITE


Système de feu de stop
A: SCHEMA

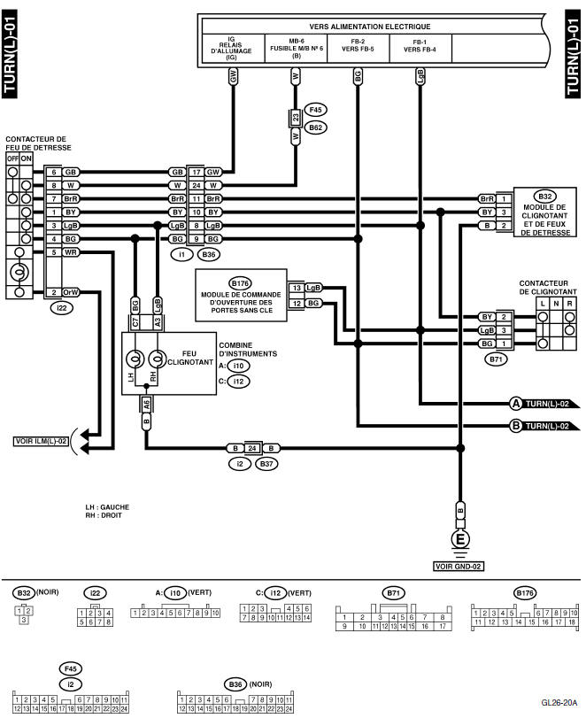
Système de clignotant et de feu de détresse
A: SCHEMA
1. CONDUITE A GAUCHE


2. CONDUITE A DROITE


Système de voyant danger de pression d'huile
A: SCHEMA
1. CONDUITE A GAUCHE

2. CONDUITE A DROITE

Système d'affichage de la température extérieure
A: SCHEMA
1. CONDUITE A GAUCHE

2. CONDUITE A DROITE

Système d'avertissement de frein de stationnement et de niveau de liquide de frein
A: SCHEMA
1. CONDUITE A GAUCHE

2. CONDUITE A DROITE

Système de lève-glace électrique
A: SCHEMA
1. CONDUITE A GAUCHE




2. CONDUITE A DROITE




Système de ventilateur de radiateur
A: SCHEMA
1. MODELE SANS TURBO

2. MODELE AVEC TURBO

Système de feu antibrouillard arrière
A: SCHEMA
1. CONDUITE A GAUCHE

2. MODELE CONDUITE A DROITE POUR L'EUROPE

3. MODELE CONDUITE A DROITE SAUF POUR L'EUROPE

Système de désembueur arrière
A: SCHEMA
1. CONDUITE A GAUCHE

2. CONDUITE A DROITE

Système de rétroviseur à commandé à distance
A: SCHEMA
1. CONDUITE A GAUCHE

2. CONDUITE A DROITE

Système d'avertissement de ceinture de sécurité
A: SCHEMA
1. MODELE SANS MINUTERIE DE CEINTURES DE SECURITE

2. MODELE AVEC MINUTERIE DE CEINTURES DE SECURITE

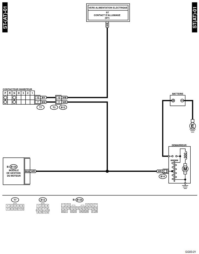
Système de démarreur
A: SCHEMA
1. MODELE M/T

2. MODELE A/T

Système de toit ouvrant
A: SCHEMA

Système d'essuie-glace et de lave-glace (Avant)
A: SCHEMA
1. CONDUITE A GAUCHE

2. CONDUITE A DROITE

Système d'essuie-glace et de lave-glace (Arrière)
A: SCHEMA
1. CONDUITE A GAUCHE

2. CONDUITE A DROITE

Super raccord multiple (SMJ)
A: COMMENT UTILISER LES SUPERS RACCORDS MULTIPLES (SMJ)
La "SMJ" (super raccord multiple) indiquée dans les schémas électriques est
représentée sous une forme si ...
Système total
A: EMPLACEMENT
1. CONDUITE A GAUCHE
Faisceau de câblage avant
Faisceau de câblage de moteur
Faisceau de câblage de cloison
Faisceau de câblage de tableau
de bo ...
D'autres materiaux:
Poids nominal brut du véhicule (GVWR) et poids nominal brut sur l’essieu
(GAWR)
Étiquette de certification
Le sceau de certification apposé en bas du montant de la portière du côté
du conducteur indique le poids nominal brut du véhicule (GVWR) et le poids
nominal brut sur l’essieu (GAWR).
Le poids total en charge (GVW) ne doit
jamais dépasser le GVWR. Le GVW est le total du poids du véhicule, du
carburant, du conducteur, de tous les passagers, des bag ...